MAVA GROUP CO.,LTD

漫玩集团有限公司

  • Company Introduction
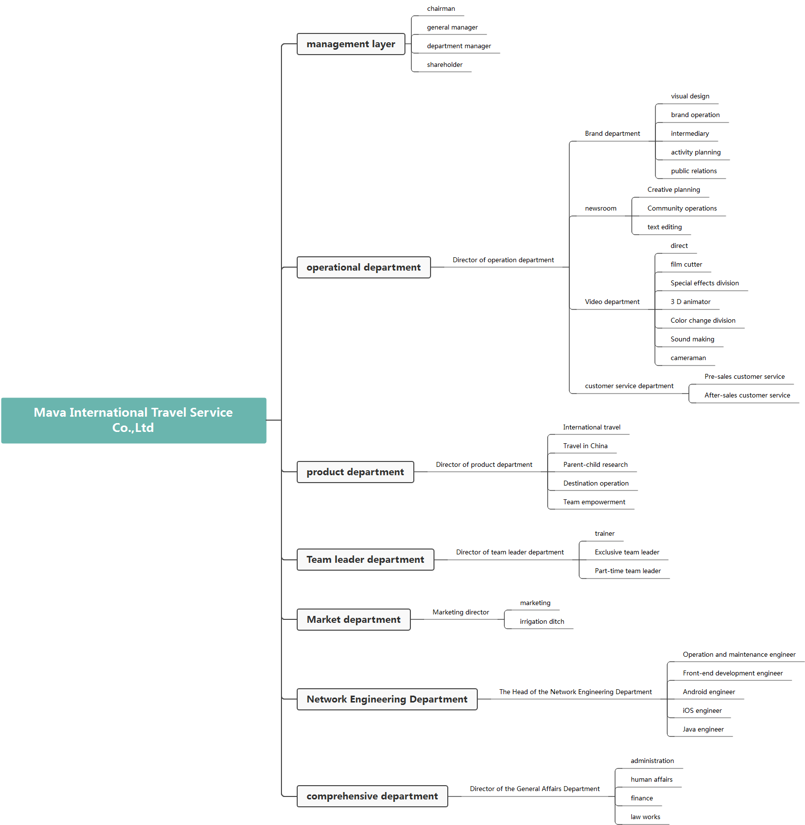
  • Organizational structure

Company Introduction

MAVA Marvel was founded in the beautiful garden city of Hangzhou, China, with the aim of artistically interpreting the cultural stance and travel aesthetics that the founder has experienced during his years of travel. It injects his sincere love, keen perception, and persistent pursuit of travel into the core of the brand, conveying a distinctive travel attitude and practice. As the first well-known cultural and tourism brand to focus on "The Art of Travel", MAVA Marvel has been deeply involved in the industry for more than ten years. During this period, it has been committed to providing unique and high-quality cultural and tourism services, allowing travelers to experience beautiful scenery while also enriching their inner world. Since its establishment, MAVA Marvel has received praise from numerous domestic and foreign travel players for its differentiated travel attitudes and product routes.

Business segments

Mainly responsible for domestic and international tourism and cultural exchange promotion, local cultural and tourism promotion and implementation, etc

Business scope

Licensed project: Tourism business; Insurance agency business; Basic telecommunications services; Accommodation services; Catering services (without producing oil fumes, odors, or exhaust gases); Internet information service; Production and operation of radio and television programs; Retail of publications; Food sales; Food production (for projects that require approval according to law, business activities can only be carried out after approval by relevant departments. The specific business projects are subject to the approval results). General project: Hotel management; Catering management; Import and export of goods; Technology import and export; Import and export agency; Experiential expansion activities and planning; Marketing planning; Organize cultural and artistic exchange activities; Leisure sightseeing activities.

Contact information

MAVA INTERNATIONAL TRAVEL SERVICE CO.,LTD

6008A, Yaojiangguangsha A Building, Shangcheng District, Hangzhou City, Zhejiang Prov. China

Telephone:+86 057187799566